01
博铭维明星产品亮相《新闻联播》
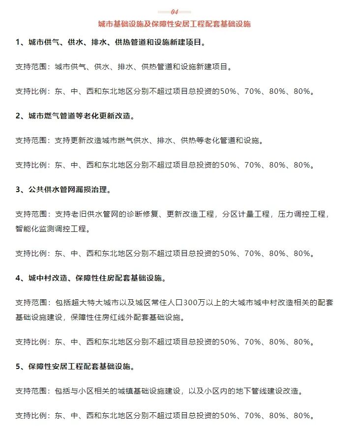
明星产品亮相《新闻联播》 城市地下管网作为城市运行的生命线,其改造升级的重要性不言而喻。3月12日,中央电视台《新闻联播》栏目专题报道《地下管网迎来建设潮》,对中国城市地下管网改造工程进行了深度报道。 博铭维Dolphin-X管网检测机器人亮相《新闻联播》 图片来源于网络如有侵权联系删除 节目中,重庆某管网改造现场,博铭维明星产品管道内窥检测机器人多次在中央电视台《新闻联播》栏目精彩亮相,展示了我国在城市基础设施智能化改造上的技术突破和实践成效。 博铭维Dolphin-X管网检测机器人亮相《新闻联播》图片来源于网络如有侵权联系删除 在应对我国城市地下管网普遍存在的老化破损、规划欠妥、系统复杂性增高等现实挑战时,博铭维以专注且专业的技术实力,积极参与并提供解决方案,有效解决了传统管网建设及改造过程中面临的诸多痛点。博铭维创新应用的非开挖技术,在确保城市正常生活秩序不受影响的前提下,成功实现地下管网的高效检测、精准升级与稳妥修复。 博铭维Dolphin-X管网检测机器人亮相《新闻联播》图片来源于网络如有侵权联系删除 02 管网政策利好不断 管网政策利好不断 在当前城市更新的关键阶段,地下管网改造成为国家重点扶持的建设项目。2024年,中央财政增发万亿元特别国债,特别国债的专项用途和灵活属性,旨在支持包括城市基础设施在内的八大重点领域,其中明确指出对城市地下管道改造新建项目给予强大的资金支持。这是我国政府对城市治理体系和治理能力现代化的深层次布局,也是推动新型城镇化、智慧城市和绿色城市发展战略的重要抓手。 住房城乡建设部相关司局负责人表示,未来,我国将每年改造10万公里以上地下管线。地下管网包括城市范围内为满足生活、生产需要的给水、雨水、污水、再生水、天然气、热力、电力、通信等市政公用管线。目前,全国城市的供水管道长度达110.30万公里,排水管道长度91.35万公里,天然气管道长度98.04万公里,供热管道长度49.34万公里。 同时,为加强城市公共供水管网漏损治理,健全管控长效机制,2月7日,住房城乡建设部印发《城市公共供水管网漏损治理可复制政策机制清单》,为城市供水管网治理提供政策指导。 这些对于管网行业而言,无疑是一场恰逢其时的政策春风,为管网行业带来了广阔的发展舞台和战略机遇。 03 走进博铭维技术股份 走进博铭维技术股份 作为城市地下空间智能装备与解决方案提供商,博铭维自创立以来便聚焦于快速城市化所带来的突出的城市地下空间运维及安全问题。包括城市地下各类管网的测绘、检测、监测、清洗和修复的特种机器人设备及数智化解决方案;城市三维立体空间(地下、地面、地上)的安全监测、检测和应急处理技术与系统矩阵;水、热、气、电各类厂站无人化或少人化机器人巡检、自动化系统升级与数字化辅助运营系统的部署等产品与服务。 此外,博铭维还搭建了管道智能云管理平台,结合海量的地下管线数据资源,实现了管网运 站在新时代的潮头,政策利好的东风已然吹起,行业的巨轮早已整装待发。风起正是扬帆时,乘着国家政策的强风,博铭维将坚定而有力地扬起创新与技术的风帆,驶向城市管网新建与改造的新蓝海。随着新一轮城市更新大潮的到来,博铭维将持续深化技术创新,携手各界合作伙伴,共绘城市地下管网未来的美好画卷。

